环氧板,fr4环氧板,绝缘板,绝缘板厂家,环氧板厂家,安徽绝缘板厂家,玻钎板,生产加工定制玻璃纤维板

   
业界资讯

安徽绝缘板产业洞察:最新图文解析PCB行业趋势及国内外市场对比

安徽绝缘板PCB网城讯:PCB(Printed Circuit Board),中文名称为印制线路板,简称印制板,是电子工业的重要部件之一。几乎每种电子设备,小到电子手表、计算器,大到计算机,通讯电子设备,军用武器系统,只要有集成电路等电子元器件,为了它们之间的电气互连,都要使用印制板。在较大型的电子产品研究过程中,最基本的成功因素是该产品的印制板的设计、文件编制和制造。印制板的设计和制造质量直接影响到整个产品的质量和成本,甚至导致商业竞争的成败。


  PCB的雏型是20世纪初利用"线路"(Circuit)观念应用于电话交换机系统,它是用金属箔切割成线路导体,将之黏着于两张石蜡纸中间制成;而真正意义上的PCB诞生于20世纪30年代,它采用电子印刷术制作,以绝缘板为基材,切成一定尺寸,其上至少附有一个导电图形,并布有孔(如组件孔、紧固孔、金属化孔等),用来代替以往装置电子元器件的底盘,并实现电子元器件之间的相互连接,起中续传输的作用,是电子元器件的支撑体,有"电子产品之母"之称。


环氧树脂板,fr-4,fr4,绝缘板,绝缘板厂家,六安绝缘材料,合肥绝缘材料,绝缘产品,安徽绝缘板,玻钎板,玻璃纤维板,层压板


  第一部分


  PCB产业国际市场发展趋势


  全球PCB产业在历经2012年欧债危机与全球经济低迷的谷底后,2013年随着消费市场回温,开始往上翻转,但PC产业持续受到移动设备崛起的影响,2013年PC出货量仍然持续下滑。虽然移动设备成长快速,但传统大宗用板的PC出货量持续衰退,尚未看到谷底,PCB产业还是难以快速成长。2013年全球PCB产值为548.9亿美元,较2012年成长1%。观察2012~2014年PCB产值,随着移动设备持续成长及新兴应用崛起下,可看出PCB产值的增幅已趋于稳定,预估2014年仍呈现持续温和的成长。


图表1-2011-2014年全球PCB产值及增速


环氧树脂板,fr-4,fr4,绝缘板,绝缘板厂家,六安绝缘材料,合肥绝缘材料,绝缘产品,安徽绝缘板,玻钎板,玻璃纤维板,层压板


  在2000年以前,全球PCB产值70%分布在欧洲、美洲(主要是北美)、日本等三个地区。进入21世纪以来,PCB产业重心不断向亚洲地区转移,形成了新的产业格局。亚洲地区PCB产值接近全球的90%,是全球PCB的主导,尤其是中国和东南亚地区增长最快。据Prismark统计,从2006年开始,中国超过日本成为全球产值最大、增长最快的PCB制造基地,并已成为推动全球PCB行业发展的主要增长动力。2013年中国大陆PCB产值达到225.59亿美元,占全球PCB总产值的41.1%。


图表2-欧美PCB产能持续缩减移往亚太地区


环氧树脂板,fr-4,fr4,绝缘板,绝缘板厂家,六安绝缘材料,合肥绝缘材料,绝缘产品,安徽绝缘板,玻钎板,玻璃纤维板,层压板


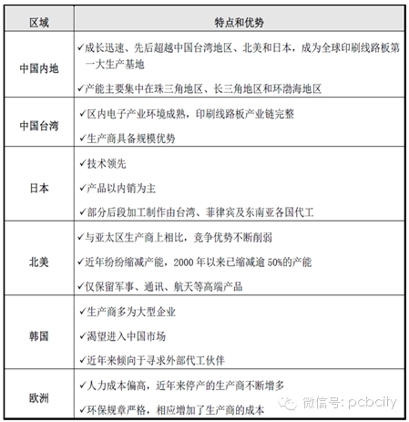
  目前,全球约有2,800家印刷线路板企业,主要分布在中国大陆、中国台湾、日本、韩国、北美及欧洲等六大区域,上述区域的印刷线路板企业具有各自的特点和优势,简要归纳如下:


图表3-全球(PCB)竞争格局


环氧树脂板,fr-4,fr4,绝缘板,绝缘板厂家,六安绝缘材料,合肥绝缘材料,绝缘产品,安徽绝缘板,玻钎板,玻璃纤维板,层压板


  2013年,全球PCB产值同比增幅为1.07%,微增长,日本(-11.4%)、欧洲(-6.0%)、美国(-3.6%)都是负增长,中国台湾是1.5%。而中国3.54%,是增长率全球最高的国家。


  随着下游电子产品追求轻、薄、短、小的发展趋势,PCB持续向高精密、高集成、轻薄化方向发展。2012年,全球单/双面板产值较2011年下降8.7%;多层板产值下降9.1%,仍居于主体地位;HDI板产值增长5.8%,继续保持良好的增长趋势;封装基板产值下降4.7%;挠性板产值增加17.2%。2013年,全球单/双面板总产值较2012年增长0.34%;多层板产值则增长了1.2%,其总量在PCB板中仍占主体地位;HDI板增长了16.6%,是PCB板中产值增长率最大的类型;封装基板和挠性板的产值增长率则分别为6.6%和12.4%。


  据Prismark预测,全球PCB产业未来将继续稳步发展,其中HDI板、多层板将保持良好的发展势头;2014年至2018年,HDI板复合增长率将达5.8%,成为PCB产业主要增长点;多层板复合增长率将达1.3%。


  第二部分


  PCB产业国内市场发展历程


  过去十年来,全球PCB持续向亚洲尤其是中国大陆迁移,中国大陆迅速成为电子产品和PCB生产大国。中国因内需市场潜力与生产制造优势,吸引外资纷纷进驻,促使中国大陆PCB产业在短短数年内以倍数成长,目前,我国PCB行业除了产值和销售额都在电子元件制造业中领先外,行业的发展还有着以下四个简要特点:


  产品用途和市场扩展。PCB是电子设备的关键互连件,任何电子设备均需配备。特别在当前电子信息化中数据处理与通信设备对PCB提出了更高标准和更多要求。


  行业领域扩大。印制电路行业从单纯围绕一块电路板加工向电子电路部件发展,包括电子电路部件组装以及为电子制造服务(EMS)发展。印制板制造企业会根据客户要求进行电子组装服务等。


  产品档次不断提升。目前,普通PCB对一般电子设备还是适用的,而新一代的电子设备需要更高密度电路板,适宜整机多功能、小型化、轻量化要求。主要是要发展多层板、挠性板和高密度互连(HDI/BUM)基板与IC封装(BGA、CSP)基板。


  生产技术进一步提高。为加工高密度电路板,在图形制作、孔加工和表面涂覆、检测等多方面需采用新的工艺技术,盲/埋孔和积层法会普通应用。开发新材料适用HDI/BUM板和IC封装基板,在电气、机械等方面性能更佳,会大量推出激光和光电自动化新设备。


  而在2013年,中国大陆PCB产值达到225.59亿美元,占全球PCB总产值的41.1%。2008年至2013年,中国PCB产值的年均复合增长率达到9.4%,高于全球增长水平。


图表4-2011-2014年中国PCB产值及增速


环氧树脂板,fr-4,fr4,绝缘板,绝缘板厂家,六安绝缘材料,合肥绝缘材料,绝缘产品,安徽绝缘板,玻钎板,玻璃纤维板,层压板


  2000年以来国内各类PCB都得到明显的发展,其中多层板、HDI板和挠性板发展速度高于行业平均发展速度,单面板和双面板发展速度相对稳定。


图表5-2010-2017年我国PCB分产品产值状况


环氧树脂板,fr-4,fr4,绝缘板,绝缘板厂家,六安绝缘材料,合肥绝缘材料,绝缘产品,安徽绝缘板,玻钎板,玻璃纤维板,层压板


  2013年国内PCB行业企业数量约1500家,主要分布在珠三角、长三角和环渤海区域。长三角和珠三角两个地区的PCB产值占中国大陆总产值的90%左右;中西部地区PCB产能近年来也扩张较快。


图表6-中国PCB产业主要分布地区


环氧树脂板,fr-4,fr4,绝缘板,绝缘板厂家,六安绝缘材料,合肥绝缘材料,绝缘产品,安徽绝缘板,玻钎板,玻璃纤维板,层压板


  我国的印制线路板行业亦呈现出分散的竞争格局,企业规模普遍较小,大型PCB企业数量较少。据CPCA统计,2013年中国约有1,500家PCB企业,主要分布在珠三角、长三角和环渤海区域。2013年大型企业及超大型企业合计50家,约占中国大陆地区PCB企业总数的3.3%。


  根据CPCA统计及测算,2012年中国PCB百强企业榜上榜企业合计销售收入占全国PCB销售总额57%;前20名企业销售收入合计占全国PCB销售收入36.17%;前10名PCB企业销售收入合计约占全国PCB销售收入的23.94%,排名第一的企业市场份额为3.86%。与全球PCB行业的发展格局相似,中国PCB行业竞争较为充分,不存在少数企业寡头垄断的情况,且在未来较长时期内将继续保持这种发展趋势。


  主要地区发展情况分析


  长三角、珠三角地区是国内电子科技产品较发达的地区,也是IT和PCB的发源地,在地域、人才、经济环境方面享有得天独厚的优势,目前处于产业升级阶段。PCB中低端产品逐步向内地其他地区转移,而高端产品和高附加值产品继续集中在长三角、珠三角地区。未来国内PCB产业很可能形成以珠三角、长三角作为高端PCB制造和设备、材料的研发基地;以长江沿岸包括重庆、四川、湖北、安徽等有世界五百强电子企业为龙头的二小时经济产业带;以北方大连为龙头的环渤海湾经济圈;以及港珠澳大桥通车后的粤西北加工区的产业格局。


  市场发展趋势


  从PCB的层数和发展方向来分,将PCB产业分为单面板、双面板、常规多层板、挠性板、HDI(高密度互联)板、封装基板等6个主要细分产品。从产品生命周期"导入期-成长期-成熟期-衰退期"等4个周期维度来看,其中单面板、双面板由于不适合目前电子产品短小轻薄的应用趋势,正处于衰退期,其产值比例逐渐减少,发达国家和地区如日本、韩国和我国台湾在本土已经很少生产该类产品,不少大厂已经明确表示不再接单双面板。常规多层板和HDI属于成熟期的产品,工艺能力日益成熟,产品附加值较高,是目前大多主要PCB厂全力主供的方向,中国厂商中只有超声电子等少数几家掌握生产技术;挠性板特别是高密度挠性板和刚硬结合板,由于目前技术尚未成熟,未能实现大量厂家大批量生产,属于成长期的产品,但由于其具有比刚性板更适应于数码类产品的特性,挠性板的成长性很高,是各个大厂未来的发展方向。


  IC所用的封装基板,无论是研发还是制造在电子产业发达国家如日本、韩国比较成熟,但在国内还处于技术探索阶段,只有揖斐电(北京)有限公司、日月光半导体(上海)有限公司、珠海斗门超毅电子有限公司等为数不多的几家厂家在小批量生产。这是因为我国的IC业还很不发达,但随着跨国电子巨头不断将IC研发机构迁到中国,以及中国自身IC研发和制作水平的提高,封装基板将具有巨大的市场,是具有远见大厂的发展方向。


  中国的硬板(单面板、双面板、多层板、HDI板)所占比重达70%,其中比重越5成的多层板占最大比重,其次软板以15.6%的比重居次。由于供过于求的压力,多数厂商进入价格战,产值成长低于预期。


  从国内PCB产品未来发展趋势来看,产量增幅比销售额增幅略低,主要是产品结构逐步向多层、高精密发展。我国多层板和HDI板正处于行业的成长期,规模不断扩大,工艺日益成熟。多层板仍是市场发展主流;而HDI板受下游电子信息产品升级换代的需求拉动,正处于快速发展时期。


  国内外市场对比分析


  PCB生产企业主要分布在中国大陆、台湾地区、日本、韩国、北美及欧洲等六大区域。全球印制线路板行业比较分散,生产商众多,尚未出现市场主导者。


  我国现虽然从产业规模来看已经是全球第一,但从PCB产业总体的技术水平来讲,仍然落后于世界先进水平。在产品结构上,多层板占据了大部分产值比例,但大部分为8层以下的中低端产品,HDI、挠性板等有一定的规模但在技术含量上与日本等国外先进产品存在差距,技术含量最高的IC载板在国内更是很少有企业能够生产。


  我国外资企业数量只占到我国PCB企业数量的10%,但是产值占到我国PCB行业的三分之二。我国企业产品集中在中低端,行业企业没有几个国际知名品牌。


  世界著名的PCB企业包括美国、日本、欧洲以及中国台湾、香港地区的PCB企业,都纷纷在中国内地建立了工厂。经过几年的苦心经营,部分企业进入了中国内地PCB行业百强排行榜,例如依利安达、惠亚、南亚、红板、美锐、胜得、沪士、联能、华通、奥特斯、紫翔、依顿、名幸、鼎鑫、科惠、德丽、竞华、维讯、松维、腾辉、揖斐电等企业,他们在2013年的产值分别为5亿-36亿元,他们对中国PCB行业的发展作出了积极贡献。


图表7-2013年外资与本土PCB品牌竞争力对比


环氧树脂板,fr-4,fr4,绝缘板,绝缘板厂家,六安绝缘材料,合肥绝缘材料,绝缘产品,安徽绝缘板,玻钎板,玻璃纤维板,层压板